首页
科技
热点
财经
产业
综合
新科技
创投
评测
专栏
商业
腾讯旗下企鹅电竞已停运
手游
TIME
2022-06-08 15:10
K8·凯发
分享
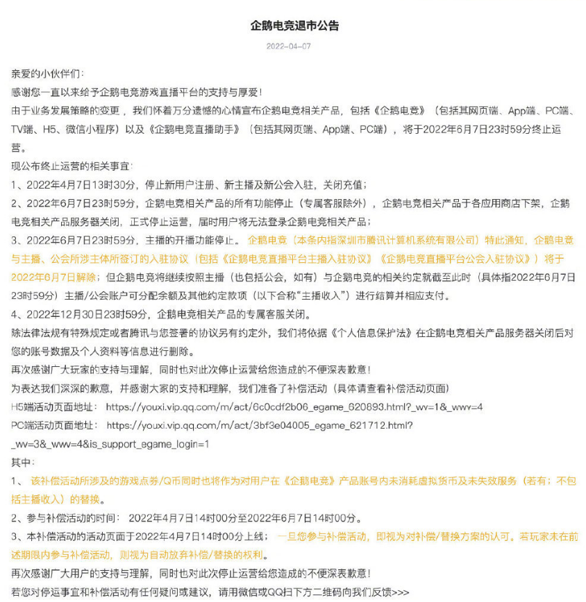
此前企鹅电竞于4月初发布公告称:由于业务发展策略的变更 ,将于2022年6月7日23时59分终止运营,目前官网已无法访问,相关app已下架。
THE END
免责声明:本文系转载,版权归原作者所有;刊载之目的为传播更多信息,如内容不适请及时通知我们。
相关热点
超级猩猩首开沉浸式运动场馆,全新模式打造极致用户体验
健身行业头部品牌超级猩猩最近又有大动作 — 6月8日,超级猩猩宣布在深圳开设全国首家沉浸式体验健身场馆。据了解,该场馆创造性地以沉浸式「超猩剧幕」课程为主打系...
热点
教育部回应高考数学泄题等传闻 不存在考前泄题
6月7日下午高考数学科目考试结束后,有网民发布数学全国乙卷、全国新高考I卷部分试卷图片,被疑泄露试题。教育部教育考试院高度重视,第一时间向公安机关报案。 经公...
互联网
最新文章
腾讯旗下企鹅电竞已停运
哔哩哔哩BLG官宣《英雄联盟》选手Uzi正式离队
网易游戏公布端午未成年人限玩时间
《英雄联盟》12.10 版本更新
2022年4月全球热门移动游戏下载量TOP10
孩子网游充值,家长责任不能一推了之
《糖果缤纷乐》国服今日正式停止运营
英雄联盟起诉无尽对决抄袭
相关推荐
东京奥运会中国第13金由游泳健将张雨霏斩获,一天斩获两枚金牌
微信显示“正在输入”,其实不是在回复消息,背后原因挺“伤人”
两名航天员成功出舱 航天员刘伯明成功开启天和核心舱节点舱出舱舱门
1
3